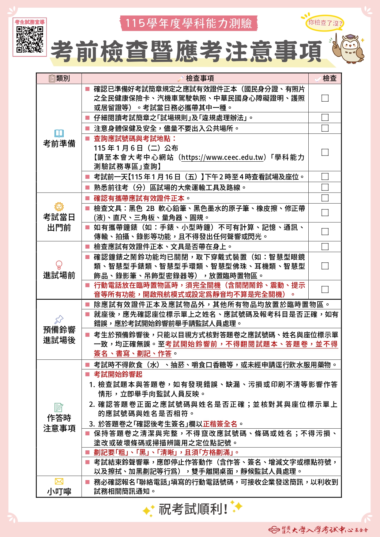
2026學測應考資訊開放查詢 應考注意事項一次看
2026學測重要試務時程
事項 | 日期 | 說明 |
開放查詢應考資訊 | 2026/1/6(二) | 可至大考中心網站查詢應試號碼與考試地點。 |
開放查看試場與座位 | 2026/1/16(五)下午2時至4時 | 不論實際應考日程,所有考生均只限於此時間前往查看,其餘時間皆不開放。 |
考試日期 | 2026/1/17(六)~1/19(一) | 共有國文、英文、數學A、數學B、社會、自然等6考科。 |
公布成績 | 2026/2/25(三) | 同日公布各科五標及級分人數百分比。 |
寄發成績通知單 | 2026/2/26(四) | 考生將收到紙本成績單。 |
申請成績複查 | 2026/2/26(四)~ 3/4(三) | 對成績有異議者可線上申請。 |
60級分制成績查詢 | 2026/4/8(三) | 用於分發入學採計的60級分制。 |
各科考試時間
日期 | 時間 | 科目 |
1/17(六) | 09:20~11:00 | 數學A |
12:50~14:40 | 自然 | |
1/18(日) | 09:20~11:00 | 英文 |
12:50~14:20 | 國文(一)國綜 | |
15:20~16:50 | 國文(二)國寫 | |
1/19(一) | 09:20~11:00 | 數學B |
12:50~14:40 | 社會 |
1/6開放查詢應考資訊
大考中心網站自1月6日上午9時起,開放考生查詢應試號碼、考區、試場、報名科目、無冷氣試場等應考資訊;並公布各考(分)區試場分配表與試場平面圖。
大考中心表示,若考生發現任一項資訊與原報名資料不同,請立即撥打02-23661416轉608洽詢大考中心。
考試當日須攜帶有效證件正本
大考中心指出,歷年考試違規最多為未攜帶有效應試證件,提醒考生於考試當日務必攜帶身分證、附照片的健保卡、駕照、身心障礙證明、護照或居留證等任一有效證件正本;學生證與無照片健保卡均將視為「無效證件」。
若考生未攜帶證件,在經監試人員確認身分後仍可應試,但須在當節考試結束鈴聲響畢前,將證件補送至考區試務辦公室或試場,否則將依規定扣減該節學測成績1級分。
手機、智慧型手錶不可攜帶入座
根據2026學測簡章,所有具傳輸、通訊、拍攝、錄影或計算功能的物品,包括行動電話、計算機、電子辭典,以及智慧型眼鏡、手錶、手環與耳機等穿戴式裝置,或其他任何可能影響考試公平的書本、計算紙、標有數學算式的文具等,均不得攜帶入座,須放置於試場臨時置物區並完全關機。飲用水與醫師開立處方藥等,須在入場時交由監試人員保管,等到要使用時再舉手。
28°C以上試場將全天開冷氣
大考中心將於各考試的前一日上午,依中央氣象署官網或W-生活氣象App更新的鄉鎮市區天氣預報判定,若考區當日任一考試時段預估溫度將達28°C以上,則該試場將全天開放冷氣。大考中心將於各考試日前一日下午5時公告。


